| ²é¿´: 3212 | »Ø¸´: 30 | ||
| µ±Ç°Ö»ÏÔʾÂú×ãÖ¸¶¨Ìõ¼þµÄ»ØÌû£¬µã»÷ÕâÀï²é¿´±¾»°ÌâµÄËùÓлØÌû | ||
scorpiowchyгæ (СÓÐÃûÆø)
|
[½»Á÷]
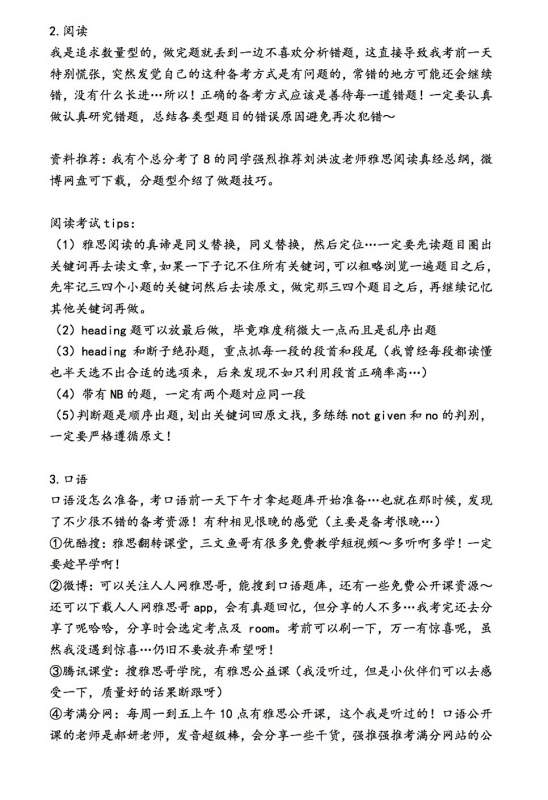
ÑÅ˼±¸¿¼7·Ö¾ÑéÌû¡« ÒÑÓÐ18È˲ÎÓë
|
|
Smeldor
Òø³æ (ÕýʽдÊÖ)
- Ó¦Öú: 0 (Ó×¶ùÔ°)
- ½ð±Ò: 1332.5
- É¢½ð: 115
- ºì»¨: 2
- Ìû×Ó: 395
- ÔÚÏß: 120.1Сʱ
- ³æºÅ: 2417211
- ×¢²á: 2013-04-14
- רҵ: ǰÁÐÏÙ¼²²¡

22Â¥2016-03-26 16:55:03
Jimmy518
Ìú³æ (ÖøÃûдÊÖ)
- Ó¦Öú: 2 (Ó×¶ùÔ°)
- ½ð±Ò: 2976.7
- É¢½ð: 655
- ºì»¨: 5
- Ìû×Ó: 1379
- ÔÚÏß: 499.3Сʱ
- ³æºÅ: 3099973
- ×¢²á: 2014-03-29
- רҵ: ģʽʶ±ð
| ÕæÀ÷º¦½ö½ö×¼±¸Á½ÐÇÆÚ¾ÍµÃµ½ÄÇô¸ßµÄ·ÖÊý¡£Ïë±ØÂ¥Ö÷Ó¢Óïµ××Ó±¾À´¾ÍºÜºÃ°É£¬Áù¼¶¿¼Á˶àÉÙ |
5Â¥2016-03-20 15:17:47
scorpiowchy
гæ (СÓÐÃûÆø)
- Ó¦Öú: 0 (Ó×¶ùÔ°)
- ½ð±Ò: 151.7
- É¢½ð: 247
- ºì»¨: 1
- Ìû×Ó: 149
- ÔÚÏß: 19.4Сʱ
- ³æºÅ: 4257784
- ×¢²á: 2015-12-01
- רҵ: ½ðÈÚѧ
|
ÁùÄêǰÂ㿼580£¬´óÑÔ²»²ÑµÃ³ÐÈϵ××Ó»¹¿ÉÒÔ¡ÑÅ˼׼±¸Ê±»ù±¾¾ÍÁ·ÁËÔĶÁºÍÌýÁ¦£¬µ«¿¼³¡·¢»Ó±Èƽʱ×öÌâ×´¿öºÃһЩ£¬Ò²¿ÉÄÜÊÇÌâ¼òµ¥^_^ ·¢×ÔСľ³æIOS¿Í»§¶Ë |
6Â¥2016-03-20 17:19:24
|
лл·ÖÏí ·¢×ÔСľ³æAndroid¿Í»§¶Ë |
7Â¥2016-03-20 19:19:05













»Ø¸´´ËÂ¥