| 查看: 1017 | 回复: 7 | |
[求助]
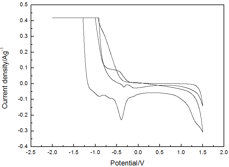
求大神帮忙分析分析此CV图 已有3人参与
|
|
|
|
|
nanofancy铁杆木虫 (正式写手)
|
|
![]() |
|
|
2楼2016-03-15 09:21:53
|
|
|
3楼2016-03-15 21:21:21
|
|
langzhizhou版主 (职业作家)
|
|
![]() |
|
|
4楼2016-03-15 21:51:18
|
|
|
5楼2016-03-15 21:56:36
|
|
langzhizhou版主 (职业作家)
|
|
![]() |
|
|
6楼2016-03-15 22:09:56
|
|
|
7楼2016-03-15 22:27:34
|
|
|
8楼2016-03-17 09:11:04
|
|













回复此楼

