| ²é¿´: 1136 | »Ø¸´: 0 | ||
°¥Ó´çâͳæ (³õÈëÎÄ̳)
|
[ÇóÖú]
¹ØÓÚ¼ÓÄôóѧϰֱÈë¼Æ»®SDS µÄÏà¹ØÎÊÌâ
|
|
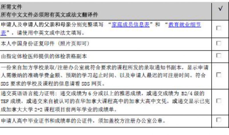
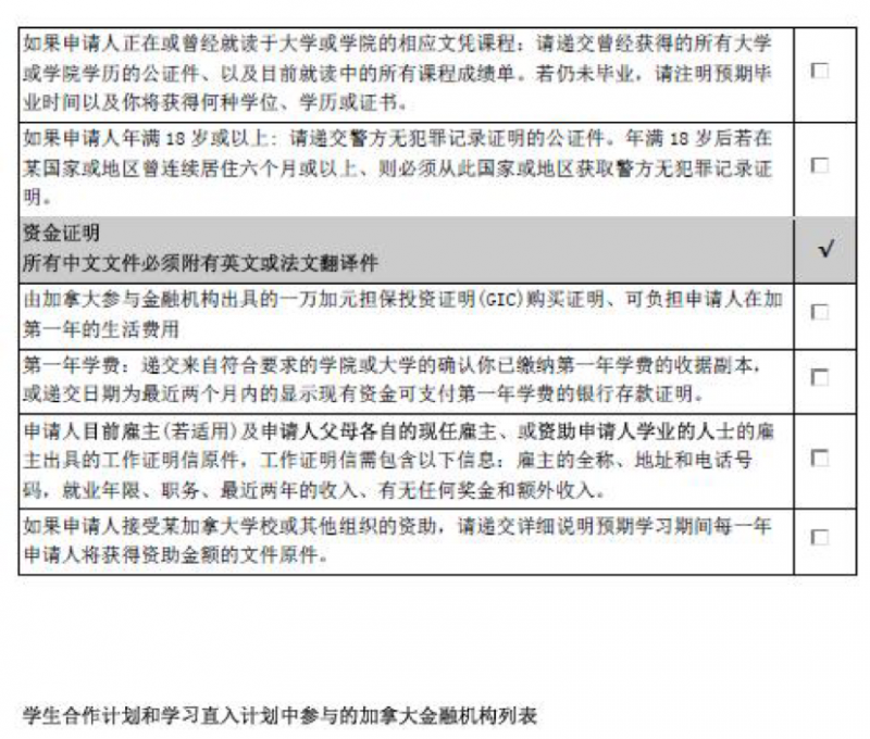
¸÷λ´óÉñ£¬ÎÒµÄÑÅ˼³É¼¨Îª6.5(¸÷ÏîС·Ö²»µÍÓÚ6)£¬×¼±¸È¥¼ÓÄôó¶ÁÑо¿Éú£¬¿´µ½ÓйØSDS ¼ÓÄôóѧϰֱÈë¼Æ»®±È½ÏÊʺÏÎÒµÄÇé¿ö£¬ÔĶÁÏà¹ØÉêÇëËùÐè²ÄÁϺó£¬Óм¸¸öÎÊÌâ: 1¡¢ÐèÒª³ö¾ß¸ßÖбÏÒµÖ¤ºÍ³É¼¨µ¥¡£±¾È˼´½«ÓÚ3ÔÂ˶ʿÑо¿Éú±ÏÒµ£¬¶øÇÒÔø¾Í¶ÁµÄ¸ßÖв¢Ã»ÓÐÕýʽµÄ±ÏÒµÖ¤ºÍ³É¼¨µ¥£¬ÊÇ·ñ¿ÉÒÔÌṩ×î¸ßѧÀúµÄ±ÏÒµÖ¤¡¢Ñ§Î»Ö¤ºÍ³É¼¨µ¥¼´¿É£¿ 2¡¢¸¸Ä¸ÈôÓÐÎÞ¹¤×÷µÄ£¬¾Í²»ÐèÒªÌṩÏà¹Ø¹ÍÖ÷¸ø³öµÄÖ¤Ã÷£¿ ·Ç³£¸ÐлÄú(ÃÇ)ÔÚ°Ùæ֮ÖаïÎÒ½â´ðÎÒµÄÎÊÌâ¡£ ·¢×ÔСľ³æIOS¿Í»§¶Ë |
» ²ÂÄãϲ»¶
271Çóµ÷¼Á
ÒѾÓÐ30È˻ظ´
²ÄÁÏÀà284µ÷¼Á
ÒѾÓÐ50È˻ظ´
291·Öµ÷¼Á
ÒѾÓÐ9È˻ظ´
µ÷¼ÁÇóÊÕÁô
ÒѾÓÐ34È˻ظ´
291 Çóµ÷¼Á
ÒѾÓÐ38È˻ظ´
22408 312Çóµ÷¼Á
ÒѾÓÐ17È˻ظ´
Ò»Ö¾Ô¸»ªÖÐũҵ071010£¬320Çóµ÷¼Á
ÒѾÓÐ6È˻ظ´
290µ÷¼ÁÉúÎï0860
ÒѾÓÐ41È˻ظ´
291Çóµ÷¼Á
ÒѾÓÐ3È˻ظ´
211±¾¿Æ²ÄÁÏ»¯¹¤Çóµ÷¼Á
ÒѾÓÐ23È˻ظ´














»Ø¸´´ËÂ¥