| 查看: 3091 | 回复: 4 | ||
[求助]
pl光谱峰的移动问题
|
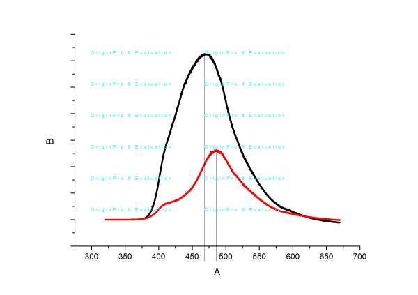
原始样品的PL光谱的峰出现在470nm左右,对该样品进行掺杂后,峰发生了明显的移动,这是什么原因啊,有没有此类的文献参考,请各位高手大虾帮帮忙,![]() 上面那个是我的原始样品图,下面的是惨杂之后的图 Graph3.jpg |
» 猜你喜欢
大连海事大学国家级人才团队2026年博士研究生招生启事
已经有10人回复
内蒙古大学青年长江学者王蕾教授课题组2026年博士招聘,2-3人
已经有11人回复
专业论文润色/翻译怎么收费?
已经有246人回复
双一流大学湘潭大学“化工过程模拟与强化”国家地方联合工程研究中心招收各类博士生
已经有23人回复
多相催化-2026年CSC博士及洪堡合作博士后招生!
已经有0人回复
求一个缩酮反应的产物
已经有0人回复
中国地质大学(武汉)—国家级青年人才杨明教授组-招收博士-新能源材料化学及催化材料
已经有25人回复
求光催化产过氧化氢的PPT !!!毕业答辩需要
已经有1人回复
求一个反应的产物
已经有1人回复
» 本主题相关价值贴推荐,对您同样有帮助:
请问荧光光谱(激发及发射光谱)蓝移或红移可能是由什么原因造成的
已经有6人回复
请教关于PL光谱测试的问题
已经有6人回复
发光光谱图多了两个奇怪的峰,求高手解释
已经有6人回复
低温PL光谱-激发谱变化问题请教
已经有8人回复
有关PL光谱的相对发光强度
已经有12人回复
荧光发射光谱发生红移是怎么回事
已经有8人回复
红外光谱--羟基的伸缩振动峰偏移的原因是什么?
已经有6人回复
席夫碱配合物的红外(紫外)光谱吸收峰的红移紫移现象的解释
已经有5人回复
发光材料PLE和PL光谱的重叠部分如何解释
已经有7人回复
怎么判断紫外-可见漫反射光谱是红移还是蓝移
已经有4人回复
【急求助】Raman、PL对材料结构的分析
已经有11人回复
做原位红外,光谱中蓝移,红移的原因是什么???
已经有10人回复
ZnO激子发光蓝移的原因是什么?
已经有12人回复
ZnO激子发光蓝移的原因是什么?
已经有4人回复
【求助】紫外光谱中的红移和蓝移是怎么回事
已经有5人回复
【求助】DNA 紫外可见吸收光谱 红移 蓝移分别可能由哪些原因造成
已经有4人回复
【求助】PL光谱强度
已经有9人回复
【求助】关于进行光致发光谱测试的一个问题
已经有9人回复
【求助】合成量子点ZnSe的PL图谱的问题
已经有6人回复
【求助】荧光 激发波长变大 发射峰位置出现蓝移
已经有6人回复
【求助】GaN的PL谱室温和低温的蓝移问题
已经有8人回复
【求助】荧光谱图红移问题
已经有15人回复
libaosun
木虫 (正式写手)
- 应助: 5 (幼儿园)
- 金币: 2514.6
- 散金: 110
- 红花: 3
- 帖子: 399
- 在线: 425.4小时
- 虫号: 277567
- 注册: 2006-09-09
- 性别: GG
- 专业: 无机纳米化学
【答案】应助回帖
★ ★ ★ ★ ★ ★ ★ ★ ★ ★ ★
感谢参与,应助指数 +1
jiangyun2: 金币+1, 谢谢回帖交流,欢迎常来~~ 2013-11-29 21:40:29
ouxiaoman(jiangyun2代发): 金币+10 2013-12-18 14:45:46
感谢参与,应助指数 +1
jiangyun2: 金币+1, 谢谢回帖交流,欢迎常来~~ 2013-11-29 21:40:29
ouxiaoman(jiangyun2代发): 金币+10 2013-12-18 14:45:46
| 你做的是纳米材料吧,掺杂之后峰位移动很正常,我觉得应该是掺杂之后样品的电子结构发生了改变(要知道PL光谱是电子光谱的一种哦),具体地说可能是HOMO-LUMO Gap或导带-价带间隙发生了变化,或者其他的能级间隔改变。解释的话要看你做的是什么材料,然后再检索相关的文献就可以了。希望能对你有所帮助。 |
2楼2013-11-29 10:52:36
3楼2013-12-01 09:16:56
libaosun
木虫 (正式写手)
- 应助: 5 (幼儿园)
- 金币: 2514.6
- 散金: 110
- 红花: 3
- 帖子: 399
- 在线: 425.4小时
- 虫号: 277567
- 注册: 2006-09-09
- 性别: GG
- 专业: 无机纳米化学
|
有一篇关于银掺杂金纳米团簇的,掺杂之后金纳米团簇的荧光峰位明显移动,文献信息如下:Li B, Li J, Zhao J, Fine-tuning the fluorescence emission wavelength of gold nanoclusters in the protein-directed synthesis: the effect of silver ions, J Nanosci Nanotechnol, 2012, 12(12): 8879-85. 关于半导体量子点的应该报道的也有,不过我没做过那方面的,具体不是很清楚,你自己搜索一下应该就能找到,搜索关键词可以设为:tun* quantum dot* dop* fluorescen*. |
4楼2013-12-02 10:57:43
5楼2013-12-02 14:49:27














回复此楼

