| 查看: 491 | 回复: 3 | |||
| 【奖励】 本帖被评价2次,作者moran1979增加金币 1.6 个 | |||
[资源]
生物技术产品中检所送样清单-20120508最新版本
|
|||
|
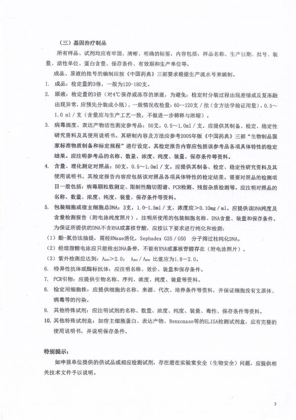
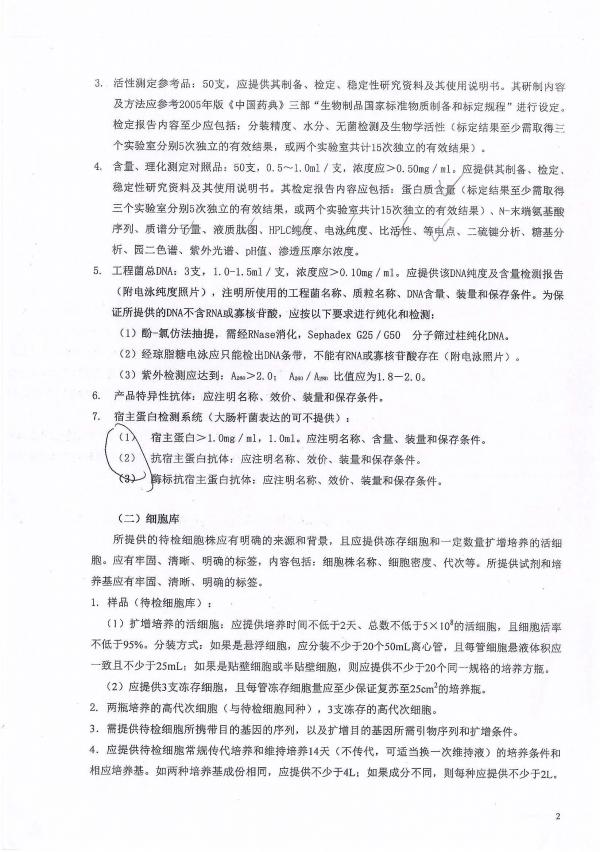
生物制品研究人员注意了,以下是最新送样清单,免得去了再返工。 20C-120121116093353~1.jpg 20C-120121116093353~2.jpg 20C-120121116093353~3.jpg [ Last edited by moran1979 on 2012-11-16 at 14:17 ] |
» 收录本帖的淘帖专辑推荐
王氏合成资源与交流 |
» 猜你喜欢
标准品的分类和用途,你知道多少?
已经有0人回复
求蛋白推荐,用于实验教学中蛋白药物的表达
已经有0人回复
药理学论文润色/翻译怎么收费?
已经有124人回复
求蛋白推荐,用于实验教学中蛋白药物的表达
已经有0人回复
求蛋白推荐,用于实验教学中蛋白药物的表达
已经有2人回复
342一志愿大工制药专硕,本科211,求调剂
已经有2人回复
Acs杂志JAFC投稿求助
已经有4人回复
杂质对照品价格如何界定和正确使用方法
已经有0人回复
原研制剂、仿制药:杂质对照品在药品生产中的应用
已经有0人回复
原研制剂、仿制药:杂质对照品在药品生产中的应用
已经有0人回复
2楼2012-12-11 14:08:59
3楼2013-01-21 12:53:52
简单回复
dlzhkkk4楼
2013-02-08 22:11
回复














回复此楼