| ²é¿´: 10767 | »Ø¸´: 175 | ||||||
| ¡¾½±Àø¡¿ ±¾Ìû±»ÆÀ¼Û161´Î£¬×÷ÕßlovehmsÔö¼Ó½ð±Ò 125.4 ¸ö | ||||||
[×ÊÔ´]
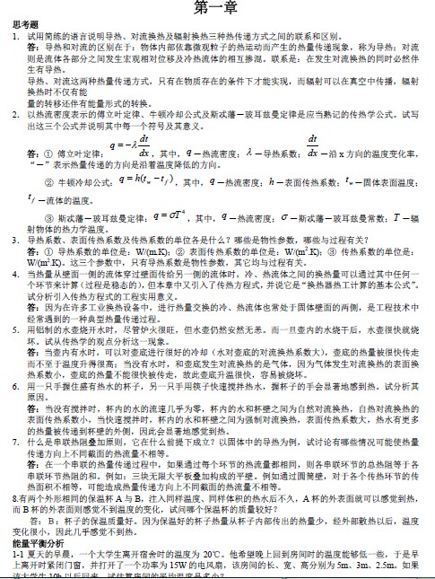
¡¾¿Îºó´ð°¸¡¿´«ÈÈѧ£¨ÑîÊÀÃú-ÌÕÎÄîý µÚËİæ)
|
||||||
¿ÆÑй¤¾ß×ÊÔ´Nick | ѧϰ×ÊÁÏ£¨Àí¹¤Àࣩ | ´óѧÎïÀíѧ | ÊÕ²Ø¼× |
³Ô»õϲ»¶ |
» ²ÂÄãϲ»¶
284Çóµ÷¼Á
ÒѾÓÐ13È˻ظ´
²ÄÁÏ¿ÆÑ§Ó빤³Ìµ÷¼Á
ÒѾÓÐ5È˻ظ´
346Çóµ÷¼Á Ò»Ö¾Ô¸070303Óлú»¯Ñ§
ÒѾÓÐ4È˻ظ´
329Çóµ÷¼Á
ÒѾÓÐ8È˻ظ´
Ò»Ö¾Ô¸ÄϺ½ 335·Ö | 0856²ÄÁÏ»¯¹¤ | GPA 4.07 | ÓпÆÑоÀú
ÒѾÓÐ7È˻ظ´
322Çóµ÷¼Á
ÒѾÓÐ8È˻ظ´
¿¼Ñе÷¼Á
ÒѾÓÐ5È˻ظ´
307Çóµ÷¼Á
ÒѾÓÐ11È˻ظ´
292Çóµ÷¼Á
ÒѾÓÐ9È˻ظ´
±¾¿Æ211ÉúÎïҽѧ¹¤³Ì085409Çóµ÷¼Á339·Ö
ÒѾÓÐ3È˻ظ´
» ±¾Ö÷ÌâÏà¹Ø¼ÛÖµÌùÍÆ¼ö£¬¶ÔÄúͬÑùÓаïÖú:
´«ÈÈѧÑîÊÀÃúµÚ¶þ°æ
ÒѾÓÐ71È˻ظ´
ÇóÖú´«ÈÈѧ¾«Æ·½ÌѧÊÓÆµ£¨Ö»ÒªÊÓÆµ£©
ÒѾÓÐ5È˻ظ´
´«ÈÈѧ£¨µÚËİ棩ÑîÊÀÃú+ÌÕÎÄîý.pdf
ÒѾÓÐ251È˻ظ´
ÃÀÌÕAwaiting AE AssignmentÖ±½Ó±äΪAwaiting EIC Immediate Decision£¬Ê²Ã´Çé¿ö£¿
ÒѾÓÐ10È˻ظ´
£¨ÒÑËÑË÷ÎÞÖØ¸´£©¡¾È«ÃÀ¾µä¡¿´«ÈÈѧ£¨ÔµÚ¶þ°æ£¬[ÃÀ] D. Ƥ´Ä¡¢L. Î÷Ë÷Ä· Öø£©
ÒѾÓÐ54È˻ظ´
¡¾·ÖÏí¡¿´«ÈÈѧµÚËİ漰¿ÎºóϰÌâ´ð°¸¡¾ÒÑËÑË÷ÎÞÖØ¸´¡¿
ÒѾÓÐ35È˻ظ´
ÇëÎÊÅ·ÌÕÊǼ¸¸öÉó¸åÈË£¿
ÒѾÓÐ3È˻ظ´
¡¾×ÊÔ´¡¿Î÷½»´óÌÕÎÄîýԺʿ Íø¸ñÉú³É¼¼Êõ¿Î¼þ£¨mewest£©
ÒѾÓÐ37È˻ظ´
45Â¥2012-11-18 18:07:31
¡ï¡ï¡ï¡ï¡ï ÎåÐǼ¶,ÓÅÐãÍÆ¼ö
¡ï
flmzxj(½ð±Ò+1): »¶Ó³£À´½»Á÷£¬»ØÌûÒªÓëÌû×ÓÄÚÈÝÏà¹Ø 2011-09-14 18:53:28
flmzxj(½ð±Ò+1): »¶Ó³£À´½»Á÷£¬»ØÌûÒªÓëÌû×ÓÄÚÈÝÏà¹Ø 2011-09-14 18:53:28
| ²ÔÓ¬ÔÙÔõôÆËÌÚÒ²±ä²»³Éºûµû£»ºûµûÔÙÆ¯ÁÁ£¬Æä±¾ÖÊÒ²ÊÇëë³æ£¡ |
5Â¥2011-09-14 17:06:11
¡ï¡ï¡ï¡ï¡ï ÎåÐǼ¶,ÓÅÐãÍÆ¼ö
¡ï
flmzxj(½ð±Ò+1): ¸Ðл·ÖÏíʹÓÃÐĵ㬻¶Ó³£À´½»Á÷ 2011-09-17 22:45:03
flmzxj(½ð±Ò+1): ¸Ðл·ÖÏíʹÓÃÐĵ㬻¶Ó³£À´½»Á÷ 2011-09-17 22:45:03
| ÕæµÄºÜʵÓ㬱ȽÏÏñÒ»¸ö²»Ëµ»°µÄ½Ìʦ¡£ |
7Â¥2011-09-16 22:15:55
24Â¥2012-05-10 08:18:17
30Â¥2012-08-19 22:39:07
34Â¥2012-10-04 11:11:17
zhouwensmile
Ìú¸Ëľ³æ (ÖøÃûдÊÖ)
- XEPI: 1
- Ó¦Öú: 8 (Ó×¶ùÔ°)
- ¹ó±ö: 0.173
- ½ð±Ò: 7502.3
- Ìû×Ó: 2598
- ÔÚÏß: 759.3Сʱ
- ³æºÅ: 1666187
36Â¥2012-10-07 15:51:18
37Â¥2012-10-07 17:57:46
38Â¥2012-10-08 06:50:47
41Â¥2012-10-15 20:49:38
42Â¥2012-10-16 13:11:58
43Â¥2012-10-21 12:18:15
¼òµ¥»Ø¸´
shaojiyeah2Â¥
2011-09-11 21:49
»Ø¸´
ÎåÐÇºÃÆÀ 

shaojiyeah3Â¥
2011-09-11 21:49
»Ø¸´

flmzxj4Â¥
2011-09-12 13:43
»Ø¸´
ÎåÐÇºÃÆÀ
flmzxj6Â¥
2011-09-14 18:53
»Ø¸´
÷ÈôÃù8Â¥
2011-09-17 11:31
»Ø¸´
ÎåÐÇºÃÆÀ 



flmzxj9Â¥
2011-09-17 22:43
»Ø¸´
blgy0110Â¥
2011-10-24 12:26
»Ø¸´
ÎåÐÇºÃÆÀ ¶¥Ò»Ï£¬¸Ðл·ÖÏí£¡
miaodragon11Â¥
2011-10-26 15:50
»Ø¸´
ÎåÐÇºÃÆÀ ¶¥Ò»Ï£¬¸Ðл·ÖÏí£¡
huwanpeng212Â¥
2011-10-30 10:42
»Ø¸´
ÈýÐÇºÃÆÀ ¶¥Ò»Ï£¬¸Ðл·ÖÏí£¡
rickyjin13Â¥
2011-11-02 11:58
»Ø¸´
ÎåÐÇºÃÆÀ ¶¥Ò»Ï£¬¸Ðл·ÖÏí£¡
lff045614Â¥
2011-11-05 09:51
»Ø¸´
ÎåÐÇºÃÆÀ ¶¥Ò»Ï£¬¸Ðл·ÖÏí£¡
ÉÁÒ«Öлª15Â¥
2011-11-05 22:46
»Ø¸´
ÎåÐÇºÃÆÀ ¶¥Ò»Ï£¬¸Ðл·ÖÏí£¡
westlakemm16Â¥
2011-12-01 13:19
»Ø¸´
ÎåÐÇºÃÆÀ ¶¥Ò»Ï£¬¸Ðл·ÖÏí£¡
chejane17Â¥
2011-12-03 21:08
»Ø¸´
ÎåÐÇºÃÆÀ ¶¥
qinglongying18Â¥
2012-02-25 10:51
»Ø¸´
ÎåÐÇºÃÆÀ ¶¥Ò»Ï£¬¸Ðл·ÖÏí£¡
zspssy19Â¥
2012-03-08 15:11
»Ø¸´
ÎåÐÇºÃÆÀ ¶¥Ò»Ï£¬¸Ðл·ÖÏí£¡
×Ó¸æ20Â¥
2012-03-10 09:43
»Ø¸´
ÎåÐÇºÃÆÀ ¶¥Ò»Ï£¬¸Ðл·ÖÏí£¡
ľ×ÓÑô¾ü875521Â¥
2012-04-06 20:56
»Ø¸´
ÎåÐÇºÃÆÀ ¶¥Ò»Ï£¬¸Ðл·ÖÏí£¡
feisheng22Â¥
2012-04-09 20:59
»Ø¸´
ÎåÐÇºÃÆÀ ¶¥Ò»Ï£¬¸Ðл·ÖÏí£¡
gqjsdut23Â¥
2012-04-19 18:53
»Ø¸´
ÎåÐÇºÃÆÀ ¶¥Ò»Ï£¬¸Ðл·ÖÏí£¡
ÏÄÈãºÉ25Â¥
2012-05-11 20:19
»Ø¸´
ÈýÐÇºÃÆÀ ¶¥
ÏÄÈãºÉ26Â¥
2012-05-11 20:24
»Ø¸´
¸Ðл·ÖÏí
³¾·âСµê27Â¥
2012-07-29 11:12
»Ø¸´
ÎåÐÇºÃÆÀ ¶¥Ò»Ï£¬¸Ðл·ÖÏí£¡
nothingzz28Â¥
2012-08-07 17:04
»Ø¸´
ÎåÐÇºÃÆÀ ¶¥Ò»Ï£¬¸Ðл·ÖÏí£¡
1503499672729Â¥
2012-08-15 20:17
»Ø¸´
ÎåÐÇºÃÆÀ ¶¥Ò»Ï£¬¸Ðл·ÖÏí£¡
Mz80954303631Â¥
2012-09-25 10:10
»Ø¸´
ÎåÐÇºÃÆÀ ¶¥Ò»Ï£¬¸Ðл·ÖÏí£¡
shangguanyou32Â¥
2012-09-29 21:25
»Ø¸´
ÎåÐÇºÃÆÀ ¶¥Ò»Ï£¬¸Ðл·ÖÏí£¡
wpkucoe33Â¥
2012-09-30 16:56
»Ø¸´
ÎåÐÇºÃÆÀ ¶¥Ò»Ï£¬¸Ðл·ÖÏí£¡
gdjdljb35Â¥
2012-10-05 15:10
»Ø¸´
ÎåÐÇºÃÆÀ ¶¥Ò»Ï£¬¸Ðл·ÖÏí£¡
ºÚÒ¹·ÇÒ°39Â¥
2012-10-10 23:19
»Ø¸´
ÎåÐÇºÃÆÀ ¶¥Ò»Ï£¬¸Ðл·ÖÏí£¡
sleepyer40Â¥
2012-10-12 22:38
»Ø¸´
ÎåÐÇºÃÆÀ ¶¥Ò»Ï£¬¸Ðл·ÖÏí£¡
0840311244Â¥
2012-10-31 18:28
»Ø¸´
ÎåÐÇºÃÆÀ ¶¥Ò»Ï£¬¸Ðл·ÖÏí£¡
liushibing846Â¥
2013-06-23 09:12
»Ø¸´
ÎåÐÇºÃÆÀ ¶¥Ò»Ï£¬¸Ðл·ÖÏí£¡
wzxmc200947Â¥
2013-06-24 19:57
»Ø¸´
ÎåÐÇºÃÆÀ ¶¥Ò»Ï£¬¸Ðл·ÖÏí£¡
qiususu48Â¥
2013-07-11 22:02
»Ø¸´
ÎåÐÇºÃÆÀ ¶¥Ò»Ï£¬¸Ðл·ÖÏí£¡
wjqian_1149Â¥
2013-07-26 21:46
»Ø¸´
ÎåÐÇºÃÆÀ ¶¥Ò»Ï£¬¸Ðл·ÖÏí£¡
ºÚ÷î÷î50Â¥
2013-08-18 15:02
»Ø¸´
ÎåÐÇºÃÆÀ ¶¥Ò»Ï£¬¸Ðл·ÖÏí£¡














»Ø¸´´ËÂ¥
20