| ²é¿´: 2371 | »Ø¸´: 34 | |||||
| ¡¾½±Àø¡¿ ±¾Ìû±»ÆÀ¼Û32´Î£¬×÷ÕßÌìÑ©2011Ôö¼Ó½ð±Ò 23.6 ¸ö | |||||
ÌìÑ©2011Ìú¸Ëľ³æ (ÕýʽдÊÖ)
|
[×ÊÔ´]
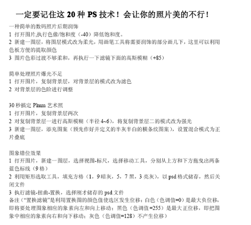
¡¾¿Î¼þ¡¿20ÖÖPS¼¼Êõ
|
||||
ÒÕÊõ+ÓéÀÖ+ÓÎÓÎ | ÷Ò÷ÑרÓà | ÆäËû | ϲ°®µÄ |
» ²ÂÄãϲ»¶
0856²ÄÁÏר˶353Çóµ÷¼Á
ÒѾÓÐ4È˻ظ´
ɽ¶«Ê¡ÃæÉÏÏîÄ¿ÏÞ¶îÆÀÉó
ÒѾÓÐ4È˻ظ´
Ò»Ö¾Ô¸±±¾©»¯¹¤´óѧ070300 ѧ˶336Çóµ÷¼Á
ÒѾÓÐ5È˻ظ´
ÉúÎïѧ071000 329·ÖÇóµ÷¼Á
ÒѾÓÐ4È˻ظ´
Ò»Ö¾Ô¸»ªÖпƼ¼´óѧ071000£¬Çóµ÷¼Á
ÒѾÓÐ4È˻ظ´
ÉúÎïѧһ־Ը985£¬·ÖÊý349Çóµ÷¼Á
ÒѾÓÐ4È˻ظ´
ÉúÎïѧµ÷¼Á
ÒѾÓÐ4È˻ظ´
Çóµ÷¼ÁԺУÐÅÏ¢
ÒѾÓÐ4È˻ظ´
085600²ÄÁÏÓ뻯¹¤306
ÒѾÓÐ4È˻ظ´
286Çóµ÷¼Á
ÒѾÓÐ10È˻ظ´
» ±¾Ö÷ÌâÏà¹Ø¼ÛÖµÌùÍÆ¼ö£¬¶ÔÄúͬÑùÓаïÖú:
ABSÓëPS»ìºÏÁÏ·ÖÀë·½·¨
ÒѾÓÐ4È˻ظ´
¡¾·ÖÏí¡¿Photoshop CS2Ó¡ÏóÑ¡ÔñÓë¿ÙÏñרҵ¼¼·¨¡¾ÒÑËÑË÷ÎÞÖØ¸´¡¿
ÒѾÓÐ5È˻ظ´
Á½ÖÖ·½·¨ ϸÈéÒº¾ÛºÏÖÆ±¸PS°ü¸²Fe3O4Á£×ÓµÄÎÊÌ⣬¸½Óе羵ͼ
ÒѾÓÐ15È˻ظ´
¡¾ÇóÖú¡¿PHOTOSHOPÔÚ²ÄÁϲâÊÔÖеÄÓ¦ÓÃ
ÒѾÓÐ11È˻ظ´
¡¾Ëزġ¿Photoshop ¼¼ÄÜ167¸ö
ÒѾÓÐ18È˻ظ´
¡¾·ÖÏí¡¿30ÖÖPS¼¼ÊõÃÀ»¯ÄãµÄÕÕÆ¬¡¾ÒÑËÑË÷ÎÞÖØ¸´¡¿
ÒѾÓÐ17È˻ظ´
4Â¥2011-09-10 22:40:57
5Â¥2011-09-11 18:04:59
25Â¥2013-05-29 14:56:07
ÌìÑ©2011
Ìú¸Ëľ³æ (ÕýʽдÊÖ)
- KEPI: 4
- Ó¦Öú: 0 (Ó×¶ùÔ°)
- ½ð±Ò: 10387.2
- Ìû×Ó: 724
- ÔÚÏß: 104.5Сʱ
- ³æºÅ: 1295048
26Â¥2013-05-30 09:53:28
31Â¥2014-05-09 23:44:44
¼òµ¥»Ø¸´
viridwind2Â¥
2011-09-09 18:25
»Ø¸´
ÎåÐÇºÃÆÀ 



¿ìÀÖÈç·ç61073Â¥
2011-09-09 20:39
»Ø¸´
ÎåÐÇºÃÆÀ лл·ÖÏí
anyluk6Â¥
2011-09-30 15:00
»Ø¸´
ÎåÐÇºÃÆÀ ¶¥Ò»Ï£¬¸Ðл·ÖÏí£¡
3059820077Â¥
2011-10-30 17:08
»Ø¸´
ÈýÐÇºÃÆÀ ¶¥Ò»Ï£¬¸Ðл·ÖÏí£¡
wyf6288Â¥
2011-10-30 22:23
»Ø¸´
ÈýÐÇºÃÆÀ ¶¥Ò»Ï£¬¸Ðл·ÖÏí£¡
ÆëÇí9Â¥
2011-11-24 13:32
»Ø¸´
ÎåÐÇºÃÆÀ ¶¥Ò»Ï£¬¸Ðл·ÖÏí£¡
ftdxgc10Â¥
2012-01-17 12:40
»Ø¸´
ÎåÐÇºÃÆÀ ¶¥Ò»Ï£¬¸Ðл·ÖÏí£¡
houyaoli11Â¥
2012-02-01 16:53
»Ø¸´
ÎåÐÇºÃÆÀ ¶¥Ò»Ï£¬¸Ðл·ÖÏí£¡
Girasole12Â¥
2012-02-07 20:20
»Ø¸´
ÈýÐÇºÃÆÀ ¶¥Ò»Ï£¬¸Ðл·ÖÏí£¡
guosr960913Â¥
2012-02-08 10:42
»Ø¸´
ÎåÐÇºÃÆÀ ¶¥Ò»Ï£¬¸Ðл·ÖÏí£¡
junking_14Â¥
2012-02-26 23:22
»Ø¸´
ÈýÐÇºÃÆÀ ¶¥Ò»Ï£¬¸Ðл·ÖÏí£¡
yydfly15Â¥
2012-04-01 01:13
»Ø¸´
ÎåÐÇºÃÆÀ
shang_qing16Â¥
2012-04-01 10:15
»Ø¸´
ÎåÐÇºÃÆÀ ¶¥Ò»Ï£¬¸Ðл·ÖÏí£¡
wxh-4517Â¥
2012-04-01 11:05
»Ø¸´
ÎåÐÇºÃÆÀ ¶¥Ò»Ï£¬¸Ðл·ÖÏí£¡
gtkjs18Â¥
2012-04-13 14:30
»Ø¸´
ÎåÐÇºÃÆÀ ¶¥Ò»Ï£¬¸Ðл·ÖÏí£¡
yydfly19Â¥
2012-04-15 01:19
»Ø¸´
echoxu8120Â¥
2012-05-08 16:08
»Ø¸´
ÎåÐÇºÃÆÀ ¶¥Ò»Ï£¬¸Ðл·ÖÏí£¡
bogegeg21Â¥
2012-06-26 17:45
»Ø¸´
ÎåÐÇºÃÆÀ ¶¥Ò»Ï£¬¸Ðл·ÖÏí£¡
vb533722Â¥
2012-06-28 11:37
»Ø¸´
ÈýÐÇºÃÆÀ ¶¥Ò»Ï£¬¸Ðл·ÖÏí£¡
usazxl23Â¥
2013-05-28 14:49
»Ø¸´
ÎåÐÇºÃÆÀ ¶¥Ò»Ï£¬¸Ðл·ÖÏí£¡
éÏéÇéÔµ24Â¥
2013-05-28 21:26
»Ø¸´
ÎåÐÇºÃÆÀ ¶¥Ò»Ï£¬¸Ðл·ÖÏí£¡
taojiatjtj27Â¥
2013-05-30 17:33
»Ø¸´
ÎåÐÇºÃÆÀ ¶¥Ò»Ï£¬¸Ðл·ÖÏí£¡
wangjinxiu28Â¥
2013-07-28 21:56
»Ø¸´
ÎåÐÇºÃÆÀ ¶¥Ò»Ï£¬¸Ðл·ÖÏí£¡
likang19880229Â¥
2014-05-07 16:15
»Ø¸´
ÎåÐÇºÃÆÀ ¶¥Ò»Ï£¬¸Ðл·ÖÏí£¡
gonghua54130Â¥
2014-05-09 21:43
»Ø¸´
ÎåÐÇºÃÆÀ ¶¥Ò»Ï£¬¸Ðл·ÖÏí£¡
throndon32Â¥
2014-08-23 22:24
»Ø¸´
ÎåÐÇºÃÆÀ ¶¥Ò»Ï£¬¸Ðл·ÖÏí£¡
gergod33Â¥
2016-07-06 11:57
»Ø¸´
ÎåÐÇºÃÆÀ ¶¥Ò»Ï£¬¸Ðл·ÖÏí£¡
d4746694934Â¥
2018-05-19 14:04
»Ø¸´
ÎåÐÇºÃÆÀ ¶¥Ò»Ï£¬¸Ðл·ÖÏí£¡
hyx15263335Â¥
2018-11-16 17:00
»Ø¸´
ÎåÐÇºÃÆÀ ¶¥Ò»Ï£¬¸Ðл·ÖÏí£¡













»Ø¸´´ËÂ¥