| ²é¿´: 2014 | »Ø¸´: 0 | |||||||||||||||
huamengyuanÌú³æ (³õÈëÎÄ̳)
|
[½»Á÷]
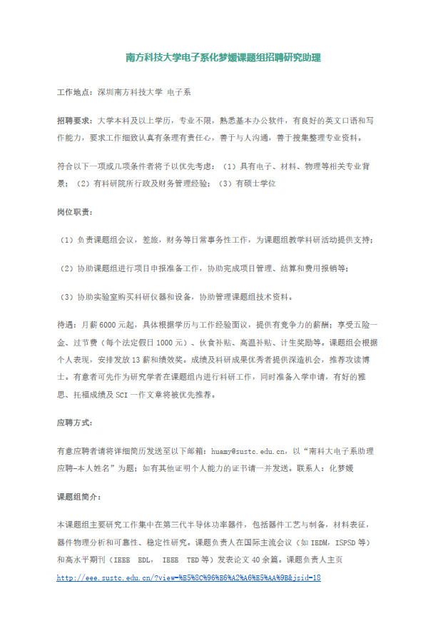
ÄÏ·½¿Æ¼¼´óѧ»¯ÃÎæÂ¿ÎÌâ×éÕÐÆ¸Ñо¿ÖúÀí
|
ÕÐÆ¸ÖúÀí.png ÕÐÆ¸ÖúÀí.png Çë×¢Ò⣬ÓÊÏäÒѾ¸üÐÂΪhuamy@sustech.edu.cn [ À´×Ô°æ¿éȺ ¹ã¶« ] |
» ²ÂÄãϲ»¶
²ÄÁϹ¤³Ìר˶Çóµ÷¼Á
ÒѾÓÐ5È˻ظ´
296Çóµ÷¼Á
ÒѾÓÐ10È˻ظ´
332Çóµ÷¼Á
ÒѾÓÐ5È˻ظ´
318Çóµ÷¼Á
ÒѾÓÐ7È˻ظ´
Çóµ÷¼Á Óлú»¯Ñ§¿¼ÑÐ356·Ö
ÒѾÓÐ10È˻ظ´
279Çóµ÷¼Á
ÒѾÓÐ5È˻ظ´
283Çóµ÷¼Á£¨080500£©
ÒѾÓÐ12È˻ظ´
¿¼Ñе÷¼Á
ÒѾÓÐ4È˻ظ´
300Çóµ÷¼Á£¬²ÄÁÏ¿ÆÑ§Ó¢Ò»Êý¶þ
ÒѾÓÐ14È˻ظ´
»¯Ñ§308·Öµ÷¼Á
ÒѾÓÐ6È˻ظ´














»Ø¸´´ËÂ¥