| 查看: 2893 | 回复: 8 | |||
| 【奖励】 本帖被评价5次,作者king张增加金币 4 个 | |||
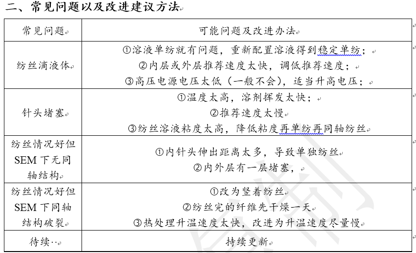
[资源]
个人同轴纺丝经验分享和二氧化钛空心管实验方案共享
|
|||
锂离子电池专题(技术答疑) | 学习 |
» 本帖已获得的红花(最新10朵)
» 猜你喜欢
湖北师范大学复试调剂
已经有0人回复
武汉纺织大学_化工学院官方调剂群-院士团队招生-学生自由度高-每届发展好
已经有0人回复
金属材料论文润色/翻译怎么收费?
已经有234人回复
济南大学国家优青课题组 2026 调剂招生来啦
已经有0人回复
武汉纺织大学_化学院官方调剂群-院士团队招生-学生自由度高发展好-欢迎各位同学
已经有0人回复
河北大学 材料与化工 硕士招收调剂
已经有0人回复
西华大学 化学 调剂有名额
已经有0人回复
上海应用技术大学招生调剂研究生
已经有5人回复
» 本主题相关商家推荐: (我也要在这里推广)
2楼2017-07-26 08:31:33
4楼2017-07-26 10:11:08
6楼2017-08-08 18:04:19
8楼2018-12-03 20:32:46
9楼2019-03-03 10:21:11
简单回复
wangxibo3楼
2017-07-26 08:32
回复
送红花一朵
风在云在5楼
2017-07-27 19:35
回复
五星好评 顶一下,感谢分享!
zxf9847楼
2017-08-14 13:50
回复
五星好评 顶一下,感谢分享!














回复此楼


10