| 查看: 910 | 回复: 5 | ||
[求助]
金属盐的热分析 已有1人参与
|
|
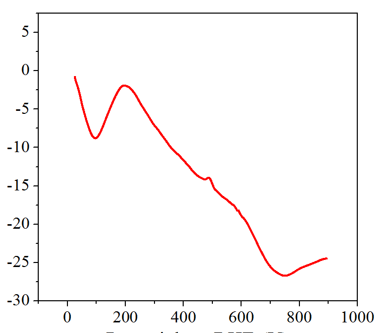
请问各位大牛,小弟最近做了一个钴盐和碳复合材料的DSC分析,见附图,745度处的吸热峰应该怎么解释呢,是钴(II/III)的还原,还是CoCl2的挥发,有没有这方面的文献呢,请各位大牛指点一下,小弟不胜感激 1479459188(1).png |
» 猜你喜欢
什么是人一生最重要的?
已经有6人回复
为什么中国大学工科教授们水了那么多所谓的顶会顶刊,但还是做不出宇树机器人?
已经有11人回复
网上报道青年教师午睡中猝死、熬夜猝死的越来越多,主要哪些原因引起的?
已经有9人回复
【博士招生】太原理工大学2026化工博士
已经有5人回复
280求调剂
已经有3人回复
面上可以超过30页吧?
已经有11人回复
版面费该交吗
已经有15人回复
体制内长辈说体制内绝大部分一辈子在底层,如同你们一样大部分普通教师忙且收入低
已经有18人回复
» 本主题相关商家推荐: (我也要在这里推广)
peterflyer
木虫之王 (文学泰斗)
peterflyer
- MM-EPI: 2
- 应助: 20282 (院士)
- 金币: 146084
- 红花: 1374
- 帖子: 93091
- 在线: 7694.3小时
- 虫号: 1482829
- 注册: 2011-11-08
- 性别: GG
- 专业: 功能陶瓷
【答案】应助回帖
★ ★ ★ ★ ★ ★ ★ ★ ★ ★ ★ ★ ★ ★ ★ ★ ★ ★ ★ ★
感谢参与,应助指数 +1
手榴弹: 金币+20 2017-05-07 17:29:31
感谢参与,应助指数 +1
手榴弹: 金币+20 2017-05-07 17:29:31
|
看二氯化钴的物性说明,它在724摄氏度附近发生熔化,是否是这个原因呢? http://www.basechem.org/chemical/22916 |
2楼2017-05-07 15:13:41
3楼2017-05-07 17:29:24
peterflyer
木虫之王 (文学泰斗)
peterflyer
- MM-EPI: 2
- 应助: 20282 (院士)
- 金币: 146084
- 红花: 1374
- 帖子: 93091
- 在线: 7694.3小时
- 虫号: 1482829
- 注册: 2011-11-08
- 性别: GG
- 专业: 功能陶瓷
4楼2017-05-07 17:32:04
peterflyer
木虫之王 (文学泰斗)
peterflyer
- MM-EPI: 2
- 应助: 20282 (院士)
- 金币: 146084
- 红花: 1374
- 帖子: 93091
- 在线: 7694.3小时
- 虫号: 1482829
- 注册: 2011-11-08
- 性别: GG
- 专业: 功能陶瓷
5楼2017-05-07 17:33:03
6楼2017-05-07 17:36:58













回复此楼