| 查看: 1668 | 回复: 6 | ||
什么名字金虫 (小有名气)
|
[求助]
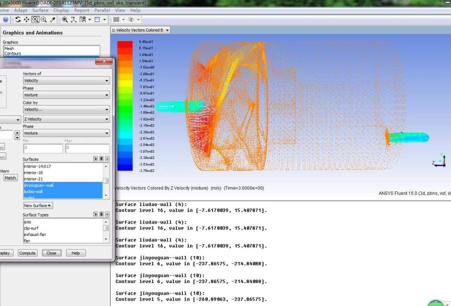
FLUENT 中的 Z velocity -0.2654 负号 是表示流体速度方向是 Z轴 负方向吗 已有1人参与
|
大家好,我想请教一下,图片中 Z velocity 中的 负数值,是表示 流体的速度方向 指向 Z轴负方向 吗 ![]() ![]() ![]() BQ[T6%U`XRE%16}${6IPOP1.jpg NF([HY3788C%E4Y{TW053EQ.jpg |
» 本帖@通知
@九天重游
» 猜你喜欢
材料与化工371求调剂
已经有9人回复
085600调剂
已经有9人回复
346分的生物与医药08600求调剂
已经有6人回复
304求调剂(085602,过四级,一志愿985)
已经有13人回复
328分调剂
已经有6人回复
求调剂
已经有9人回复
358求调剂
已经有7人回复
生物与医药调剂
已经有3人回复
367求调剂
已经有3人回复
工科08专硕机械275求调剂
已经有3人回复

什么名字
金虫 (小有名气)
- 应助: 6 (幼儿园)
- 金币: 1121.7
- 散金: 8
- 红花: 3
- 帖子: 124
- 在线: 46.1小时
- 虫号: 1185840
- 注册: 2011-01-08
- 性别: GG
- 专业: 机械动力学

2楼2017-04-21 14:55:41
3楼2017-04-21 14:57:21
EliteJJD
金虫 (正式写手)
- 应助: 12 (小学生)
- 金币: 2434.4
- 红花: 3
- 沙发: 2
- 帖子: 372
- 在线: 21.4小时
- 虫号: 4319516
- 注册: 2015-12-29
- 性别: GG
- 专业: 金属材料的凝固与结晶学

4楼2017-04-21 15:24:30
什么名字
金虫 (小有名气)
- 应助: 6 (幼儿园)
- 金币: 1121.7
- 散金: 8
- 红花: 3
- 帖子: 124
- 在线: 46.1小时
- 虫号: 1185840
- 注册: 2011-01-08
- 性别: GG
- 专业: 机械动力学

5楼2017-04-21 15:35:12
什么名字
金虫 (小有名气)
- 应助: 6 (幼儿园)
- 金币: 1121.7
- 散金: 8
- 红花: 3
- 帖子: 124
- 在线: 46.1小时
- 虫号: 1185840
- 注册: 2011-01-08
- 性别: GG
- 专业: 机械动力学

6楼2017-04-21 15:36:37
溪云姜
木虫 (正式写手)
- 应助: 1 (幼儿园)
- 金币: 2257.5
- 散金: 370
- 帖子: 330
- 在线: 126.4小时
- 虫号: 2344436
- 注册: 2013-03-13
- 性别: GG
- 专业: 化工系统工程
7楼2017-04-21 23:21:04















回复此楼