| 查看: 9735 | 回复: 234 | ||||||||||||||
踩落叶金虫 (小有名气)
|
[调剂信息]
淮海工学院(江苏海洋大学)研究生招生调剂信息(生物类、水产类、食品类)
|
|||||||||||||
| 学校: | 淮海工学院 |
| 专业: | 农学->农业推广[专]->渔业 农学->农业推广[专]->食品加工与安全 理学->海洋科学->海洋生物学 |
| 年级: | 2019 |
| 招生人数: | 999999999 |
| 招生状态: | 正在招生中 |
| 联系方式: | ********* (为保护个人隐私,联系方式仅限APP查看) |
补充内容
|
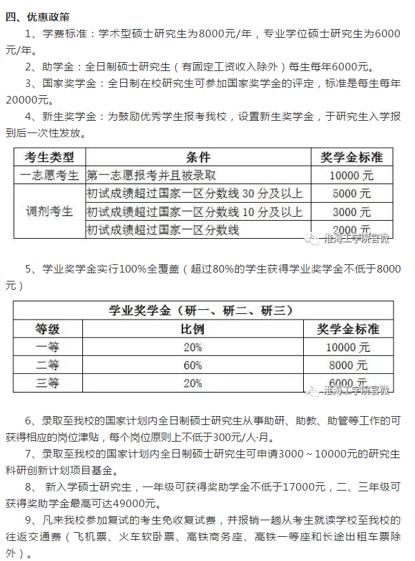
2019年淮海工学院硕士研究生招生调剂信息 欢迎专业相近的同学调剂到淮海工学院(江苏海洋大学)海洋生命与水产学院 调剂名额有限,招满为止! 电话:0518-85895427 QQ截图20190226102751.png QQ截图20190226102826.png [ Last edited by 踩落叶 on 2019-2-26 at 10:29 ] |
农业推广[专]、海洋科学专业的招生信息推荐
» 猜你喜欢
导师想让我从独立一作变成了共一第一
已经有3人回复
博士读完未来一定会好吗
已经有20人回复
到新单位后,换了新的研究方向,没有团队,持续积累2区以上论文,能申请到面上吗
已经有11人回复
读博
已经有4人回复
JMPT 期刊投稿流程
已经有4人回复
心脉受损
已经有5人回复
Springer期刊投稿求助
已经有4人回复
小论文投稿
已经有3人回复
Bioresource Technology期刊,第一次返修的时候被退回好几次了
已经有9人回复
申请2026年博士
已经有6人回复
踩落叶
金虫 (小有名气)
- 应助: 0 (幼儿园)
- 金币: 1344.6
- 散金: 82
- 红花: 6
- 帖子: 222
- 在线: 202.9小时
- 虫号: 1984890
- 注册: 2012-09-08
- 性别: MM
- 专业: 免疫生物学
185楼2019-03-07 15:20:04
54楼2019-02-26 11:26:38
34楼2019-02-26 10:47:05
39楼2019-02-26 10:57:06
55楼2019-02-26 11:33:27
92楼2019-02-26 20:43:52
135楼2019-02-28 20:20:24
138楼2019-02-28 22:08:33
4楼2019-02-26 08:40:52
6楼2019-02-26 08:40:55
16楼2019-02-26 09:19:23
22楼2019-02-26 09:51:34
25楼2019-02-26 10:26:37
37楼2019-02-26 10:47:25
63楼2019-02-26 11:34:26
71楼2019-02-26 13:44:35
73楼2019-02-26 14:04:28
79楼2019-02-26 14:04:38
90楼2019-02-26 16:19:20
94楼2019-02-26 20:44:02
99楼2019-02-26 23:03:40
104楼2019-02-26 23:57:57
140楼2019-02-28 23:29:44
146楼2019-02-28 23:29:53
163楼2019-03-02 15:12:40
174楼2019-03-03 14:43:01
183楼2019-03-05 19:10:16
203楼2019-03-18 08:13:49
2楼2019-02-26 08:34:03
3楼2019-02-26 08:34:06
5楼2019-02-26 08:40:53
7楼2019-02-26 08:40:57
8楼2019-02-26 08:40:58
9楼2019-02-26 09:15:51
10楼2019-02-26 09:15:56













回复此楼